My
MFJ-998 Review and Modification
Jeff Smith VE1ZAC
I
recently invited a solid state amp to join my radio village (
an ALS-1300). Great amp, but I also figured I needed an auto tuner for
it. I use some reactive antennas ( windom,
Marconi version of it, a few others) besides a Steppir
so an auto tuner that can handle the full power is a nice addition. There are
amps that have both of these features in one box, notably the SBE amp from
The amp
arrived and is everything advertised. It has a non-embedded CPU control scheme,
so it is not so bad to diagnose and repair faults. The fit and finish look fine
and the board
manufacture looks very good quality. You can get an amp for less
investment but one that requires manual adjustments on every band. The solid
state amps are almost instant on and all have rapid band changing.
The MFJ
tuner is really the subject of this article. For the price, it offers a lot.
1500 watt capability, a built in radio interface, ability to route the amp key
line through it to keep the amp offline during tune cycles. Mine arrived and I have
my comments divided to pro’s and cons.
Cons first:
Shipping Packaging.. awful.
It’s a miracle this thing arrived in any condition. It was dropped in a box
with some loose Styrofoam popcorn ( totally inadequate
amount) and the rear ceramic antenna post had broken the bag and penetrated the
box in several locations ! This is just plain sloppy packaging. I can’t begin
to imagine what this attention to shipping might be costing MFJ.
Paint.. awful.
While I don’t expect high end packaging from MFJ products, you would think
anybody could paint
simple chassis parts properly. This one should have been rejected
and not used. The cover is so bad I am
going to give it a rub and
quick spray with a black textured paint.. it
really needs it. The panel is barely acceptable, but you can see raw aluminium
in the meter window, around edges, etc.
Output
meter.. borderline useless
and is the subject of this improvement.
Pros:
Board.. looks
very well made. Soldering looks good. A thumbs up !.
Function.. the
unit performs as advertised. I really wanted to use the radio interface to
allow one button tuning, but since I am using this with a high end Icom transceiver, that isn’t possible. Icom
decided to get rid of their ubiquitous and successful remote tuner interface on
the IC 7700 and 7800 for reasons known only to them. I dealt with that problem
with two solutions, and you can see a link to another article about it on my
website. If the radio interface is off… you have to be SURE you have the amp
offline and reduce exciter drive before you engage the tuning cycle. I found
about 15-20 watts of AM does an excellent job. And, the adaptive memory feature
really does aid in returns to the same frequency. When working with the radio
interface, it functions as advertised, but I am still learning some of it’s foibles. It gets stuck on a memorized position sometime
and doesn’t think it needs to re –adjust, even when I want it to. Not a serious
complaint though, and probably just needs a little more familiarity on my part.
Manual.. it’s
adequate. A bit cheaply printed. But you can download
it and print it yourself. Has all the information you would need for any
feature. It needs to be read several times to get an idea how the various
options work and takes some time to understand which ones you need for your
setup. There is no schematic, which is a negative. Turned out the new meter circuit
was obvious to interface, but the schematic would be nice to have. MFJ is
normally really good about schematics leading me to wonder what’s up with this
one. More changes coming ?
Price.. for
what this thing costs and delivers in functionality, it is great value. In my
case the real complaints come down to horrible painting and an extremely
limited meter function.. both
items that are easy to fix.
With
that, let’s get to the meter problem:
This
thing comes with the typical cheapy crossed needle
MFJ SWR/watt meter. I have had these on MFJ products in the past and found them
next to useless for setting up the tuner and
monitoring what’s going on with your signal. However, they can be greatly
improved by adding a peak hold circuit. Some of the newer MFJ/Ameritron
products have this feature, but the 998 does not. And it should.. it is needed. There is a peak
display circuit built into the digital display circuitry but it’s response time
is a bit slow and I often don’t see it catching up to reality until a few CW
words have left the rig.
I have
built some peak hold circuits for these meters in the past, so I simply dug out
my notes and made another one on a new board for the 998. It has two circuits,
one for the forward and one for reflected meter movements. Since the power is
easy to get from the unit, no power sensing battery device is needed. And,
there is plenty of room to put the board just behind the meter. Interface is a
snap.. you literally insert
the board between the existing meter leads and the 998. I checked mine out
against an Autek computing wattmeter that is
reasonably calibrated with a scope and dummy load. All good
now.
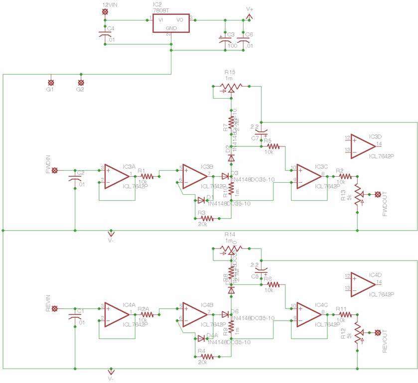
Here is
the circuit and the board:

Almost
any op amp will work. I used a 324 but fet
input op amp packages are fine. There is nothing critical about the circuit, it
is basically DC. Any kind of construction will work, even dead bug.
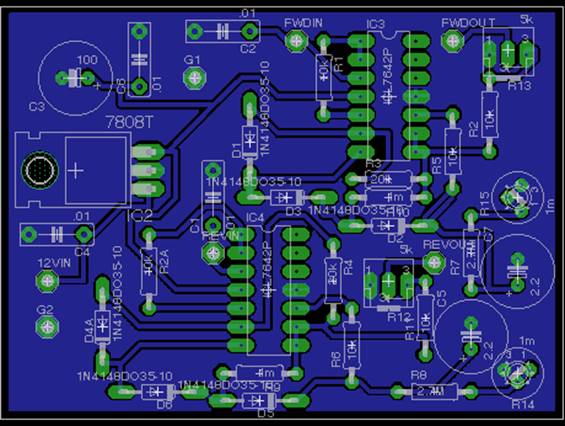
The
board layout I used:


The finished board
Mine
slips into the space behind the meter just right, and I used trim pots allowing
easy adjustment with the cover off.

The meter space.. it’s easy to get at with cover off.

Here it is in place


Adjustment
was easy. I set the hold time up to match the hold time on the Autek meter, which I like using. With the meters in the
amp, this 998 meter is just an extra health monitor, and the Autek unit isn’t needed at the radio position anymore.
The
peak meter circuit is great improvement to the 998 ! I
highly recommend it. In fact, you can use the same circuit with any MFJ dual
needle meter and it is not a difficult circuit to build.
Results: the peak meter adapter and
spray paint touch up to the cover, and this unit is a welcome addition to the
shack. Overall, I am pleased with what I have to work with, considering the
bargain price.
BTW,
just to set the record straight, I am dead set against using the word tuner for
these gadgets. They are matching networks to convert a
complex impedance at the feed line to something the transmitter (or
amplifier PA) is happy to deal with.